• 瑞麒牌汽车,瑞麒汽车图片大全

    2026-01-27 清博 1 次 电车维修

    瑞麒牌汽车,瑞麒汽车图片大全 以下为一些招财又不俗气的狗狗名字推荐。“瑞麒”,“瑞”象征祥瑞,寓意带来好运福气,“麒”指麒麟,是吉祥招财的象征,这个名字大气又有内涵。“元宝”简单直接,元宝本身就是财富的代表,叫起来可爱又顺口,充满活泼感。奇瑞汽车系列有五种车标。奇瑞汽车标志含义:奇,有特别地的意思 ; 瑞,有吉祥如意的意思,合起来就是特别地吉祥如意。奇瑞英文CHERY是单词CHEERY( 中文意思为欢呼地、兴高采烈地) 减去一个e而来。奇瑞之名寓意深远,奇有特别,瑞为吉祥,象征着特别...

  • 外地车怎么才能进北京二环/外地车辆能否进北京二环

    2026-01-27 清博 1 次 电车维修

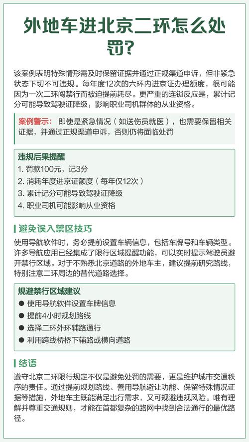
    外地车怎么才能进北京二环/外地车辆能否进北京二环 外地车辆持有进京证可以在北京市二环内行驶,但需遵守特定的限行规定。根据北京市交通管理局的规定,外地车辆只要办理了进京证,就可以在限定时间内进入北京二环。具体的限行规定如下:每天6时至22时,禁止外省、区、市核发号牌(含临时号牌)的载客汽车通行二环主路。外地车全天禁止进入北京二环路(含)以内道路及二环路主路,但存在部分豁免情形和合规通行方式,具体规则如下:核心限行规定全天禁行区域外埠号牌载客汽车24小时禁止驶入二环路(含)以内道路,包括建国门外大街、复兴门...

  • 小鹏汽车什么时候上市的,小鹏汽车那年上市的

    2026-01-27 清博 1 次 电车维修

    小鹏汽车什么时候上市的,小鹏汽车那年上市的 小鹏汽车的上市之路备受瞩目。在上市前,小鹏汽车曾计划以每股11至13美元出售8,500万股美国存托股票,上市估值预计最高931亿美元。然而,最终的上市规模大幅超出预期,显示出资本市场对新能源汽车领域的高度追捧。在特斯拉的引领下,新能源汽车股正成为美股市场的热门投资标的。月27日,小鹏汽车正式上市,蔚来、理想、小鹏“三驾马车”齐聚美股。 上市首日,小鹏汽车股价超过21美元(人民币147元),总市值156亿美元(人民币1092亿元),和理想(151亿美元)基...

  • 第一代五菱之光,第一批五菱之光

    2026-01-27 清博 1 次 电车维修

    第一代五菱之光,第一批五菱之光 1、五菱神车在无人区的救援故事在西藏无人区,一辆五菱神车的离合器片损坏,车主联系多方救援无果后,无奈之下向五菱厂家客服求助。上汽通用五菱客服人员迅速响应,通知青海新源玉树分公司并发出救援单。救援车辆在海拔约4500米、路况糟糕(路面积雪)的曲麻莱县麻多乡山区行驶了380公里,历时7小时终于到达目的地。 1、进气系统、进气门根部的积碳过多,造成冷启动时的混合气浓度过稀。解决方法:清理进气系统。节气门脏污严重,进气量不足。解决方法:清理节气门。起动机的转速达...

  • 科沃兹配置参数,科沃兹配置参数详解

    2026-01-27 清博 1 次 电车维修

    科沃兹配置参数,科沃兹配置参数详解 1、020款科沃兹0T整体表现不错,具有时尚外观和经济油耗,但在细节上存在一些不足。以下是具体分析: 外观设计:- 线条流畅,展现出时尚感和动感,给人留下年轻活力的深刻印象。 动力性能:- 中途加速性能一般,但发动机参数有所提升,为驾驶者带来一定的推动力。- 油门响应灵敏,初段动力响应迅速。2、科沃兹搭载了5L发动机,最大功率为113马力(另一说法为109马力),最大扭矩为141牛米(另一说法为146牛·米),采用了六档手自一体变速箱,动力参数上轩逸经典...

  • 新款悦动轮胎型号,新款悦动轮胎型号大全

    2026-01-27 清博 1 次 电车维修

    新款悦动轮胎型号,新款悦动轮胎型号大全 1、现代悦动不建议直接使用215/60 R16轮胎,需结合车型年份、轮毂参数及安全规范判断,以下是详细分析:悦动原厂轮胎规格(核心参考)根据相关资料,现代悦动常见原厂轮胎规格为: 195/65 R15(适配多数老款车型); 205/55 R16(适配部分中配/新款车型); 215/55 R16(少数高配车型可选)。2、悦动不建议直接使用215/60 R16轮胎,原因如下:原厂适配规格未涵盖该型号根据公开信息,悦动不同配置车型的原厂轮胎规格主要包括185/...

  • 奥迪有a7这款车吗/奥迪有a7吗?

    2026-01-27 清博 1 次 电车维修

    奥迪有a7这款车吗/奥迪有a7吗? 结论:综合竞品定价、成本结构及市场策略,国产0T奥迪A7L起售价跌破50万的可能性较高,但最终定价需以官方发布为准。若奥迪希望A7L成为走量车型,需在价格上与A6L形成明显差异,同时通过配置优化提升性价比,以弥补口碑短板。价格优势进口奥迪A7售价538万元起,国产的上汽奥迪A7L起步价很可能控制在50万内,相对进口A7便宜近10万;相比国产A6L(起步价40.98万,优惠之后35万左右),价格差距缩小不少。实用性改善加长后的奥迪A7L轴距至少不会低于国产...

  • 广汽传祺gs4手动挡价格(广汽传祺gs4 新款手动)

    2026-01-27 清博 1 次 电车维修

    广汽传祺gs4手动挡价格(广汽传祺gs4 新款手动) 1、广汽传祺GS4 2025款的落地价会因车型配置、地区差异以及经销商策略等因素而有所不同。一般来说,其入门级车型落地价可能在10万元左右。如果选择中配车型,落地价大概在12-15万元区间。而高配车型落地价可能会达到15-18万元。具体来看,裸车价格是基础,不同配置车型价格有别。2、025款广汽传祺GS4的落地价会因车型配置、地区差异以及经销商优惠等因素而有所不同。一般来说,其入门级车型落地价可能在10万到12万左右。如果选择中配车型,落地价大概在12万...

  • 丰田哪个车系最好 丰田哪个车系最好最省油

    2026-01-27 清博 1 次 电车维修

    丰田哪个车系最好 丰田哪个车系最好最省油 1、丰田适合家用的车型主要有凯美瑞、卡罗拉/雷凌、锋兰达/锐放、威兰达/荣放、汉兰达,以下为具体介绍:凯美瑞:堪称面面俱到的“六边形战士”,历经九代更迭,可靠耐用。2、家用车选丰田,卡罗拉、凯美瑞、锋兰达/锐放、威兰达/荣放都是不错的选择,具体可根据预算和需求来定。预算有限且追求性价比:选卡罗拉卡罗拉2T低配落地不到10万,性价比高,累计销量超5000万台,在中国卖了近20年,全车标配8个安全气囊,皮实耐用、省心保值。3、丰田卡罗拉是比较适合家用的车型。...

  • 【宝马顶配多少钱一台,宝马顶级版】

    2026-01-27 清博 1 次 电车维修

    【宝马顶配多少钱一台,宝马顶级版】 025款宝马3系不同车型的落地价在23万元至319万元之间,具体因车型配置和优惠情况有所差异。以下为各车型的详细落地价信息:325i M运动套装:存在多种价格说法。025款宝马3系落地价因车型配置、地区优惠及政策差异,范围在25万-32万元左右,具体需结合当地4S店实际报价。宝马330Li版本落地价格已下探到30万以内,目前入手总价约271万元(以北京地区贷款方案为例)。以下从价格、家用属性、动力操控等方面展开分析:价格变化与市场背景宝马3系跨入2025...

  • 奥迪a7真实成交价格,奥迪a7的行情

    2026-01-27 清博 1 次 电车维修

    奥迪a7真实成交价格,奥迪a7的行情 025年8月不同渠道信息显示的上汽奥迪A7价格有所不同,全国454万起,上海地区特价低至406万。入门版成交价33万元,性价比优势突出。宝马5系:品牌影响力与用户基础仍稳固,但改款后市场反馈分化,部分用户转向A7L等竞品。结论:A7L以“三冠王”实力(质量、操控、销量)和价格优势,吸引年轻客群,但宝马5系凭借品牌忠诚度与市场沉淀,仍占据重要份额。上汽奥迪A7L 价格优势:进口版入门价格约70万元,国产后入手价仅为487万元,顶配先见版777万元,低于进口...

  • 奥迪q7最新报价及图片(奥迪q7报价及图片2020最低价)

    2026-01-27 清博 1 次 电车维修

    奥迪q7最新报价及图片(奥迪q7报价及图片2020最低价) 1、奥迪Q7 0L车型的厂商指导价为60.98万至668万元,实际购车价格因地区、配置及购车方式不同存在差异,落地价范围约45万至60万元。具体价格情况如下: 厂商指导价与基础优惠奥迪Q7 0L车型的官方指导价区间为60.98万至668万元,此价格为车辆未包含任何优惠的基准价。2、中配车型价格大概在65万到70万左右。相比入门款,配置上会有所升级,比如可能增加了更高级的座椅材质、更智能的驾驶辅助功能等。高配车型价格则可能达到75万到80万。这类车型通常会...

  • 贷款计算器工具/商业贷款计算器工具

    2026-01-27 清博 1 次 电车维修

    贷款计算器工具/商业贷款计算器工具 1、个人贷款计算器的核心公式围绕等额本金与等额本息两种主流还款方式展开,二者均基于贷款本金、年利率、还款月数等核心参数计算,差异在于每月还款额的构成逻辑:等额本金每月偿还固定本金+递减利息,等额本息每月偿还固定总额(本金递增+利息递减)。2、个人贷款计算器核心公式有等额本息、等额本金、先息后本这三种常见还款方式。等额本息还款公式1)每月还款额固定,含本金与利息。3、个人消费贷款计算器的计算方式主要取决于贷款金额、贷款期限、年利率等条件,通过复利公式计算出...

  • 福特进口越野,福特650越野车

    2026-01-27 清博 1 次 电车维修

    福特进口越野,福特650越野车 福特勇猛者越野行宫商务版7座是一款融合了越野性能与商务舒适性的多功能车型,以下从多个方面对其进行介绍:外观设计整体风格:一幅美国式的狂野和粗暴,车头部分坚持了F - 150本来的样子,气势勇猛,在车身尺度上比目前主流的大型SUV都更有优势,整体造型给人一种强大、霸气的感觉。福特勇猛者商务越野车(高端SUV)是以美国进口的福特F150为原型车精工打造的大型豪华7座SUV,在保留原型车强悍性能的同时,对尾箱空间进行合理利用,形成与车身稳固的一体式车厢。车型分...

  • 马自达6发动机参数,马自达6发动机参数性能

    2026-01-27 清博 1 次 电车维修

    马自达6发动机参数,马自达6发动机参数性能 1、马自达6配备3升的直列四缸发动机。马自达63升四缸发动机运用连续正时气门控制技术(S-VT)与可变气门时间技术VVT,这两项技术的应用可以大大地提高发动机的功率,输出更多的扭矩和更大的动力;还可以提高燃油经济性,降低尾气排放量。最重要的一点是,VVT技术的运用大幅度地降低了发动机的噪声。工程师们还采用了新的布局和密封方式将发动机可能传给车身的振动降到最低。2、马自达6旅行版使用的是一款0升的自然吸气发动机。以下是关于这款发动机的详细信息:发动机基本参...

  • 汽车之友官网app 汽车之友杂志订阅

    2026-01-27 清博 1 次 电车维修

    汽车之友官网app 汽车之友杂志订阅 能用真皮就不要织物、能用软质材料就不要硬塑料、能用LED大灯就不要氙气灯、能用双区空调就不要单区空调、能用全景天窗就不要小天窗···哪怕一年也开不了一次天窗,哪怕全景天窗更晒更热。品牌历史悠久;技术工艺成熟;经得起市场的考验 ;当然另外具有较高的性价比、个性化的设计、充满时尚元素、完善的售后服务也是一部好车必不可少的,相信这样的车才是消费者期待良久的。要是经常需要搬运物品,像搬家、拉运家具等,后备箱空间大的车型就更合适。比如,一款紧凑型轿车可能更适合单身...

  • 本田缤智什么颜色好看,本田缤智什么颜色好看耐脏

    2026-01-27 清博 1 次 电车维修

    本田缤智什么颜色好看,本田缤智什么颜色好看耐脏 1、缤智提供了以下几种颜色:玫瑰黑:经典且稳重的黑色,适合喜欢低调奢华风格的消费者。塔夫绸白:简洁明亮的白色,易于保养且符合大众审美。天空蓝:清新自然的蓝色,给人以宁静舒适的感觉。星耀红:鲜艳醒目的红色,彰显个性与活力。绽放橙:充满活力的橙色,适合追求时尚与年轻感的消费者。这些颜色选项基本满足了大众对于车辆外观颜色的多样化需求。2、本田缤智有六种颜色。分别是塔夫绸白、天空蓝、星耀红、玫瑰黑、电音紫、绽放橙等多种颜色可供选择。汽车颜色颜色是汽车造型的元素之...

  • 威朗pro参数 威朗progs参数

    2026-01-27 清博 1 次 电车维修

    威朗pro参数 威朗progs参数 1、若预算有限且对部分配置需求不高,选低配(乐行版)性价比高;若预算适中且注重科技安全配置,中配(乐享版)更合适;若预算充足且追求舒适便利性,高配(乐趣版)值得入手。具体分析如下:低配版(乐行版)价格:官方指导价199w,郑州优惠5w起,落地10个w多一点。2、别克威朗Pro疾风版的优缺点可从动力、配置、空间、油耗等维度分析,整体是兼顾运动与家用的紧凑级轿车选择核心优势 动力表现突出:搭载5T四缸涡轮增压发动机(18kW/250N·m),匹配CVT无级变...

  • 日产天籁好不好,日产天籁是好车吗

    2026-01-27 清博 1 次 电车维修

    日产天籁好不好,日产天籁是好车吗 1、选择奇骏还是东风日产天籁,主要取决于您的生活需求和驾驶偏好。以下是两者之间的详细对比:车型定位与设计风格 奇骏:作为一款硬朗的紧凑型SUV,奇骏的外观设计硬朗且高离地间隙,赋予了它在户外活动和复杂路况中的强大优势。它更适合那些喜欢户外活动或有越野需求的消费者。2、如果您主要关注家庭日常出行和城市驾驶,建议选择东风日产天籁;如果您更看重SUV的多功能性和越野能力,建议选择奇骏。以下是具体分析:对于家庭日常出行和城市驾驶:- 车内空间宽敞:天籁提供了充足...

  • 新交通法规2023年全文/新交通法规2023年全文解读

    2026-01-27 清博 1 次 电车维修

    新交通法规2023年全文/新交通法规2023年全文解读 023年新交通法规处罚细则主要包括以下内容:具体违规行为及处罚 闯红灯:记6分,罚100元。这一规定旨在强调遵守交通信号灯的重要性,减少因闯红灯导致的交通事故。在高速路或城市快速路以外的道路上超速50%以上:罚款200元至2000元,并扣6分。在高速路和城市道路中超速50%以上:罚款金额更高,并记12分。总结:2023年的新交通法规对超速行为的处罚更为严厉,旨在通过提高违法成本来鼓励驾驶员保持安全驾驶,从而确保道路交通秩序和公众安全。法律主观:交通法规超...

  • 大众帕萨特车型介绍(大众帕萨特车型介绍视频)

    2026-01-27 清博 1 次 电车维修

    大众帕萨特车型介绍(大众帕萨特车型介绍视频) 大众帕萨特B7是德国大众汽车的第七代帕萨特车型,是一款三厢车。以下是关于大众帕萨特B7的详细介绍:设计风格:风格简约而稳重,车型设计借鉴了新辉腾。车身结构:车身结构由发动机舱、乘员舱和行李舱三个相互封闭且功能不同的部分组成。底盘控制系统:引入了DCC动态自适应底盘控制系统,能够根据驾驶需求调节悬挂硬度。帕萨特B7是德国大众汽车公司设计的一款三厢轿车。以下是关于帕萨特B7的详细解释:车身结构:帕萨特B7作为三厢车,其车身结构由三个相互封闭、用途各异的厢组成...

  • 纯进口大众polo(纯进口大众cc的价格)

    2026-01-27 清博 1 次 电车维修

    纯进口大众polo(纯进口大众cc的价格) 1、进口大众Polo 6L车型的马力一般在110匹左右。 发动机性能:这款6L发动机具备一定的动力输出能力。它采用了较为成熟的技术,能为车辆提供日常驾驶所需的动力。在城市道路行驶中,足以应对频繁的启停,让车辆起步和加速都比较轻松。 动力匹配:与发动机匹配的传动系统,能较好地发挥其动力。2、进口大众Polo 6L车型的马力一般在110匹左右。 发动机参数:这台6L发动机具有特定的动力输出特性。它通过燃烧汽油,将化学能转化为机械能,从而推动车辆前进。其功率输...

  • 本田奔奔价格及图片 本田奔志汽车报价

    2026-01-27 清博 1 次 电车维修

    本田奔奔价格及图片 本田奔志汽车报价 1、以下几款车子省油又实用且质量好耐用:丰田卡罗拉、大众朗逸、日产轩逸、吉利帝豪、比亚迪秦PLUS DM-i、丰田雷凌双擎、本田飞度、本田雅阁混动、比亚迪宋Pro DM-i。丰田卡罗拉:混合动力版官方综合油耗仅1L/100km,市区实测油耗5 - 5L/100km。2、铃木启悦:铃木启悦经过新版改观后变得更加耐看,而且特别省油,售价也十分便宜,适合刚刚走入社会的年轻人。本田思域:本田思域搭配自动挡0T和CV7无级变速箱的动力组合,动力足够且省油,外形设计...

  • 福特大皮卡f650巨无霸图片(福特皮卡f650价格)

    2026-01-27 清博 2 次 电车维修

    福特大皮卡f650巨无霸图片(福特皮卡f650价格) 最霸气的带有左右两个大烟囱的越野车是福特F650和爆改的福特猛禽。福特F650:这款车被称为“马路坦克”,其外观设计极具冲击力。它配备了10个轮胎,这种多轮胎的设计不仅增强了车辆的稳定性,还使其在复杂地形上拥有出色的通过能力。越野车上像烟囱一样的东西是尾气排管。为了增强车辆的通过性,越野车尾管防止进水;为了排烟排热不影响它车,重型货车也把尾管朝上,越野车是一种为越野而特别设计的汽车,主要是指可在崎岖地面使用的越野车辆 。那是一根发动机进气管,也就是说无论...